关于印发《全区既有住宅加装电梯实施方案(2023-2027年)》的通知
浏览人数:1242 发表时间:2025-01-23
全区既有住宅加装电梯实施方案
(2023—2027年)
为适应经济社会发展和人口老龄化需求,,完善我区既有住宅使用功能,,提高居住品质,,改善居住条件,,,根据《中华人民共和国民法典》、、、、《中华人民共和国无障碍环境建设法》、、《中华人民共和国建筑法》、、《中华人民共和国城乡规划法》、、、《中华人民共和国特种设备安全法》、、、《中华人民共和国消防法》、、、《建设工程质量管理条例》、、、《建设工程勘察设计管理条例》等法律法规和有关工程建设技术标准、、规范,,,,结合我区实际,,制定本方案。。。。
本方案所称既有住宅,,,,是指在我区国有土地上依法建成并投入使用、、、具有合法房屋权属证明、、、建筑层数为四层以上九层以下(含四层、、、九层,,,,不含地下室)、、无电梯、、非单一产权、、、居民加装电梯意愿强烈、、、参与积极性高的既有住宅。。。。自建房、、别墅、、、、C级或D级危房、、已列入房屋征收计划范围内的住宅、、已列入批准实施的棚户区改造(含危旧房改住房改造)项目范围内的住宅、、已被认定为违法建筑的住宅,,不适用本方案。。
(一)依法依规建设并投入使用的、、实际为个人所有但尚未办理个人房屋不动产权证书或房屋所有权证书的单位自管房,,,,以及机关、、、、国有企事业单位的集体(公有)住宅(含有住宅功能的综合建筑)、、、集资建房,,如能够提供房屋产权所属单位对房产使用人等有关情况说明且房屋产权所属单位及房产使用人同意加装电梯的,,,适用本方案。。
(二)已向个人发放房屋不动产权证书或房屋所有权证书,,,,或者实际为个人所有但尚未办理个人房屋不动产权证书,,,,或者获得房屋所有权证书的军队在国有土地上建设的集资房、、经济适用住房以及移交政府安置的军队离退休干部居住小区既有住宅,,,,如能够提供房屋产权所属单位对房产使用人等有关情况说明且房屋产权所属单位及房产使用人同意加装电梯的,,适用本方案。。
(三)多个自然人业主(三个及以上)共同集资在国有划拨土地上建设且具有合法房屋权属证明的既有住宅。。
上述既有住宅范围内的C级危房经加固后被鉴定为B级及以上的,,同样适用本方案。。。。
拟加装电梯的既有住宅必须同时满足以下条件方可申请实施:
(二)满足相关安全要求。。。。拟加装电梯的既有住宅应满足建筑物结构安全、、消防安全等有关规范要求,,,,加装电梯后不得降低原既有住宅安全水平,,不得降低小区及原既有住宅建筑消防能力。。。
(三)满足国土空间规划管控要求。。。加装电梯工程原则上不得超出原建设项目用地红线,,,不得侵占城镇道路空间、、公共绿地,,,,不得影响国土空间规划实施。。。
(四)满足法定表决比例。。申请加装电梯的业主应当就加装电梯的意向和具体建设方案等问题进行充分协商,,并书面征询所在单元或楼栋、、、小区全体业主意见,,,由本单元或楼栋、、小区专有部分面积占比三分之二以上的业主且人数占比三分之二以上的业主参与表决,,,经参与表决专有部分面积四分之三以上的业主且参与表决人数四分之三以上的业主同意并签订书面意向书。。。。加装电梯拟占用业主专有部分的,,还应征得该专有部分业主的同意。。。。
本方案规定的业主、、、、业主人数、、专有部分和专有部分面积按照《最高人民法院关于审理建筑物区分所有权纠纷案件适用法律若干问题的解释》(法释〔2020〕17号)的有关司法解释和相关规定认定。。。。
一栋既有住宅建筑包含两个或两个以上单元的,,可以以单一单元为单位分别申请加装电梯,,,,在不影响本栋其他单元房屋结构安全和消防安全的前提下,,用于计算表决比例的总面积和总人数可按照拟加装电梯单元的房屋独立计算。。。
(一)实施主体。。。拟加装电梯的既有住宅楼栋或单元业主是加装电梯的实施主体。。既有住宅申请加装电梯可以按单元、、、楼栋、、小区为单位进行申请,,同意并参与加装电梯的全体业主是加装电梯工程的申请人(以下简称申请人)和建设单位,,,承担法律法规规定的相应权利、、义务和责任,,负责做好加装电梯的业主意愿征询、、、、异议协商、、、、资金筹措、、、协议签订、、项目申报审批、、、设备采购、、工程实施、、、运行管理、、、、维护保养等工作。。。
经同意并参与加装电梯的全体业主协商同意,,,,可以推选不超过2—5名业主作为业主代表承担上述相关工作。。。。
加装电梯以小区为单位整体申请的,,可以由既有住宅所属小区业主委员会作为申请人和建设单位,,,,未成立业主委员会的可由既有住宅所在社区居民委员会指导推举业主代表。。公有住房可由受托的房屋管理人承担上述相关工作。。
申请人委托代理人代理的,,,,应当签订授权委托书。。授权委托书应载明代理人的名称、、代理事项、、权限和期限,,并由委托人签名、、盖章(或加捺手印)。。。鼓励具备相应资质的企业采用设计施工总承包或者设计采购施工总承包方式负责加装电梯工程整体运作,,,,工程总承包单位不得是工程总承包项目的代建单位、、、、项目管理单位、、、、监理单位、、、造价咨询单位、、招标代理单位。。。。
(二)代建模式。。建设单位(业主)可以选择具备独立法人资格的、、项目管理能力强、、信用良好的专业化工程项目管理单位作为代建单位,,,,委托其负责项目的组织实施,,,,严格控制项目投资、、、、质量和工期,,待工程竣工验收后再移交给建设单位。。。代建方式可分为前期工作阶段代建、、、、建设实施阶段代建,,,也可以委托一个单位进行全过程代建。。。实行代建模式的项目,,,同样需执行本方案规定的建设程序和有关要求。。。
前期工作阶段代建单位承担的工作任务主要包括(但不限于):参与项目建设工程设计方案编制,,协助建设单位选择工程勘察单位,,,会同建设单位组织开展业主意愿征询、、异议协商、、、资金筹措、、、、协议签订、、、、社区登记、、、、方案公示等前期工作,,,,做好前期工作相关文件资料的归档和移交。。
建设实施阶段代建单位承担的工作任务主要包括(但不限于):协助建设单位选择工程设计、、、、施工、、监理或全过程工程咨询、、、、工程总承包等单位以及采购或选用主要材料设备;会同建设单位组织施工图设计文件的编制和审查,,,,负责办理项目申请、、、、建设工程规划许可、、、、建筑工程施工许可(或告知)等各项建设手续;负责质量安全、、、工期进度、、、、投资控制、、、、信息档案等的管理和实施,,,负责项目施工全过程的管理和协调工作,,及时向建设单位报送工程建设进度和资金使用情况;配合建设单位按合同约定及时拨付工程进度款,,,,审核办理工程价款结算;负责办理规划核实,,,组织项目的专项验收、、、、竣工验收(含消防查验)、、、项目移交;会同建设单位组织编制项目竣工工程结算;协助建设单位办理竣工验收备案、、、档案资料整理汇编和移交等相关事项;会同建设单位履行法律法规规定的建设单位的其他职责。。。
代建单位及与其存在利害关系的单位不得在自己代建的项目中承担勘察、、、设计、、、、施工、、、、监理、、、、主要设备材料采购等方面业务。。。代建单位确定后,,加装电梯工程的建设单位(业主)、、、代建单位双方应签订项目代建委托合同,,,约定双方权利、、、、义务和责任等事项,,代建单位应严格按照项目代建委托合同约定履行相应的职责,,,不得向他人转包或分包代建项目。。。
加装电梯所需的建设、、、运行使用、、、保养、、维护管理资金主要由业主承担,,具体可以通过以下渠道筹集:
(一)按照“谁受益、、、谁出资”的原则,,,,由相关业主自行协商费用分摊比例后共同出资。。。。
(二)已缴存住宅专项维修资金的,,,,可按有关规定申请提取使用加装电梯涉及专有部分的住宅专项维修资金,,,,具体提取额度和提取条件由各市制定。。。
(三)已缴存住房公积金的,,加装电梯的房屋所有权人及其配偶、、、、子女、、、父母可按规定申请提取住房公积金用于加装电梯,,,具体提取额度和提取条件由各市制定。。。。
(四)属已售公有住房(不含集资建房)的,,经原售房单位同意并经房改资金管理部门批准后,,可以使用售房款用于原购房户加装电梯。。由原售房单位按楼栋单元进行申请,,,加装电梯工程竣工验收合格并取得电梯使用登记证的,,可按照每台电梯不超过7万元的标准提取售房款,,房改资金管理部门应预留不低于该单元已交售房款(不含住宅专项维修资金)总额的40%。。。已申请住宅专项维修资金用于加装电梯的,,,不得再申请使用售房款用于加装电梯。。。
(五)政府补助资金支持。。自治区通过先建后补方式,,,,对各市、、、县(市、、区)在2023年1月1日(含)至2027年12月31日(含)期间依法依规建设完成后工程质量竣工验收合格并取得电梯使用登记证的加装电梯项目给予一定资金补助,,,具体补助办法由自治区住房城乡建设厅商自治区财政厅联合制定。。。。鼓励各市、、、县(市、、、、区)根据本地区财政承受能力对本辖区的加装电梯项目给予一定财政资金补助,,,具体补助办法由各市、、、县(市、、区)自行制定。。。。
(六)鼓励社会资本参与投资建设。。。鼓励社会公益投资、、养老产业企业、、、、房地产开发企业、、、物业服务企业、、、电梯生产企业、、、、电梯安装企业、、金融机构等依法探索“谁投资、、谁受益”“谁使用、、、谁付费”等新型商业模式投资参与加装电梯,,,,可通过刷卡付费使用等租赁模式获得收益,,推动加装电梯工作。。。业主可通过转让广告收益、、有偿使用等方式引入社会资金参与加装电梯建设。。。。投资方应与业主签订合同,,,明确双方的权利、、、义务和责任。。
(一)意愿征询。。。。本单元、、楼栋或小区有加装电梯意向的,,,,应当依法通过民主协商形式,,就加装电梯的意向和具体建设方案等问题进行充分协商。。。
⒈ 建设方案制定。。申请人应当委托具有相应资质的设计单位在查阅资料、、现场勘查的基础上,,结合项目实际,,编制符合建筑设计、、、、结构安全、、、消防安全和特种设备等相关规范标准以及自治区、、、地方主管部门相关政策规定要求的加装电梯工程建设方案。。。。建设方案设计文件应满足方案审批或报批的需要,,编制深度应满足现行《建筑工程设计文件编制深度规定》的方案设计深度要求,,,应至少包括拟加装电梯的总平面布置图、、、立面图、、、剖面图、、各层平面图、、、外立面效果图以及方案设计说明,,,明确拟加装电梯的具体位置、、电梯尺寸、、电梯井高度、、、周边环境和绿地绿化占用情况等内容。。。不得设计加装不符合相关规范标准的“浅底坑”电梯。。。。加装电梯工程的土建工程应与后期电梯设备安装紧密衔接,,,,保证土建工程符合电梯选型和配置要求。。加装电梯工程建设不得侵占人民防空工程及其口部用地和通道,,,不得损坏或者擅自拆除、、改造人民防空设施;不得占用、、、堵塞、、、封闭消防疏散通道、、消防救援场地。。。。确需占用消防车道的,,加装电梯后的车道净宽度、、、净空高度、、、转弯半径等应满足相关规定要求。。。
鼓励以小区为单位进行统一的规划设计。。。。同一小区加装电梯应尽量保持整体统一、、、规范、、、、有序、、、美观。。。。加装电梯高度应符合项目所在地国土空间规划的有关净空限制或高度控制要求。。各相关单位应积极引导小区整体加装电梯规模化设计和施工,,同一小区的电梯设备型号、、安防系统等优先选择型号一致和匹配的设备,,,以便为后续电梯运行管理和维护保养提供便利。。。。
⒉ 书面意见征询。。。由业主委员会或者推选的业主代表组织开展书面意见征询并签订书面意向书(含加装电梯业主意愿征询表、、、加装电梯建设工程设计方案意见征询表、、、意见征询表决结果,,参考样式详见附件3、、、、4、、、5)。。。。有相关业主未在书面意向书的征询表中填写表决意见的,,应附相关情况书面说明。。
加装电梯工程应尽量减少占用原建设项目用地红线内现状绿化,,,尽量减轻对周边相邻建筑和城市景观的不利影响,,,尽量减少对相邻房屋在日照、、、通风、、、采光、、、、通行、、私密性等方面的不利影响。。。。对确因加装电梯受到采光、、、通风、、噪音、、通行等直接影响的住户,,,,可通过平等协商方式由申请人给予适当补偿,,,,具体补偿方案由申请人与受影响的业主协商讨论决定。。。。
⒊ 签订协议。。为明确加装电梯业主权利和义务,,,保障业主权益,,,拟加装电梯的既有住宅业主应当签订加装电梯书面协议。。协议中宜至少明确以下内容:
(3)加装电梯工程建设费用、、、电梯等设备购置安装等费用筹措方案和分摊方案。。
(4)加装后电梯后期运行维护(含用电、、、保养、、定期检验检测、、、管理等)及更新改造等费用的筹措和分摊方案。。
(7)明确加装电梯权属:原则上出资加装电梯的全部业主为电梯的共有产权人;另有约定的,,,从其约定。。
(8)电梯使用单位委托方案、、、、电梯维护保养单位委托方案、、、、保障电梯救援通道畅通方案,,,并明确委托物业服务企业、、维护保养单位或者专业公司等市场主体作为电梯使用单位管理电梯。。。
(9)电梯运行管理及安全责任落实方案,,电梯安全使用管理的权利义务。。
(10)电梯投入使用后物业服务收费标准调整方案。。。
(11)对因加装电梯而利益受损相关方的合理补偿方案(视利益相关各方协商情况确定)。。。。
(12)因加装电梯施工需要临时占用小区内原有停车位、、、道路、、、、绿化等公共设施的保护及恢复方案(含预算、、、、费用分摊比例);永久占用的,,,还应提出相应的优化方案。。。
在确定加装电梯工程参建各方主体后,,,,申请人分别与参建各方主体签订勘察、、、、设计、、施工图审查、、施工、、监理、、、电梯设备安装等工程建设相关合同,,,,合同内应载明各方权利和义务。。。
(二)社区登记。。。。申请人完成意愿征询后,,,应到拟加装电梯住宅所在地社区居民委员会进行加装电梯登记,,,并递交以下材料:
⒋ 加装电梯业主意愿及建设工程设计方案征询表决结果;
⒌ 加装电梯建设工程设计方案文本及附属图件(应包含满足建筑消防安全相关规范标准要求的说明);
⒍ 同意(含同意但不参与)加装电梯业主的有效身份证件及房屋权属证明。。
(三)方案公示。。。申请人完成社区登记后,,,,社区居民委员会应在2个工作日内指导和监督申请人在拟加装电梯小区范围内显著位置(至少包括所在物业管理区域,,,,本栋、、、、本单元主要出入口,,小区公示栏等)公示下列材料,,,公示期不得少于10个工作日。。。。加装电梯方案如有变更,,,申请人应再次进行公示。。。
⒊ 加装电梯业主意愿及建设工程设计方案征询表决结果;
⒋ 加装电梯建设工程设计方案文本及附属图件(应包含满足建筑消防安全相关规范标准要求的说明)。。
公示期间有异议的业主可向申请人或社区居民委员会实名提出书面意见,,,,书面意见内应载明姓名(名称)、、、住址、、、、联系电话和异议事项、、、事实、、理由。。。异议人提出异议事项,,,应当陈述客观、、、、内容真实,,对其所提供诉求及佐证材料的真实性负责,,不得故意捏造、、、歪曲事实。。公示期间有实名提出书面反对意见的,,由申请人与业主自行充分沟通协商解决或请求社区居民委员会、、、、街道办事处、、、、人民调解委员会等第三方机构组织协商或调解。。
公示期间无异议,,,或者有异议但已经协调后达成一致,,,或者已经按照本方案规定的异议调解程序进行充分沟通协商调解的,,,由社区居民委员会对申请人递交的加装电梯材料、、公示情况记录(附公示现场照片)、、、、收到的异议材料和沟通协商调解情况书面记录(有异议时提供)予以核实盖章确认,,,,并抄告拟加装电梯住宅所在地街道办事处。。。。
(四)加装申请及条件审查。。。。申请人依规完成意愿征询、、、社区登记、、、、方案公示等各项前期工作并经社区盖章确认后,,可向项目所在地住房城乡建设部门提出加装电梯申请。。。
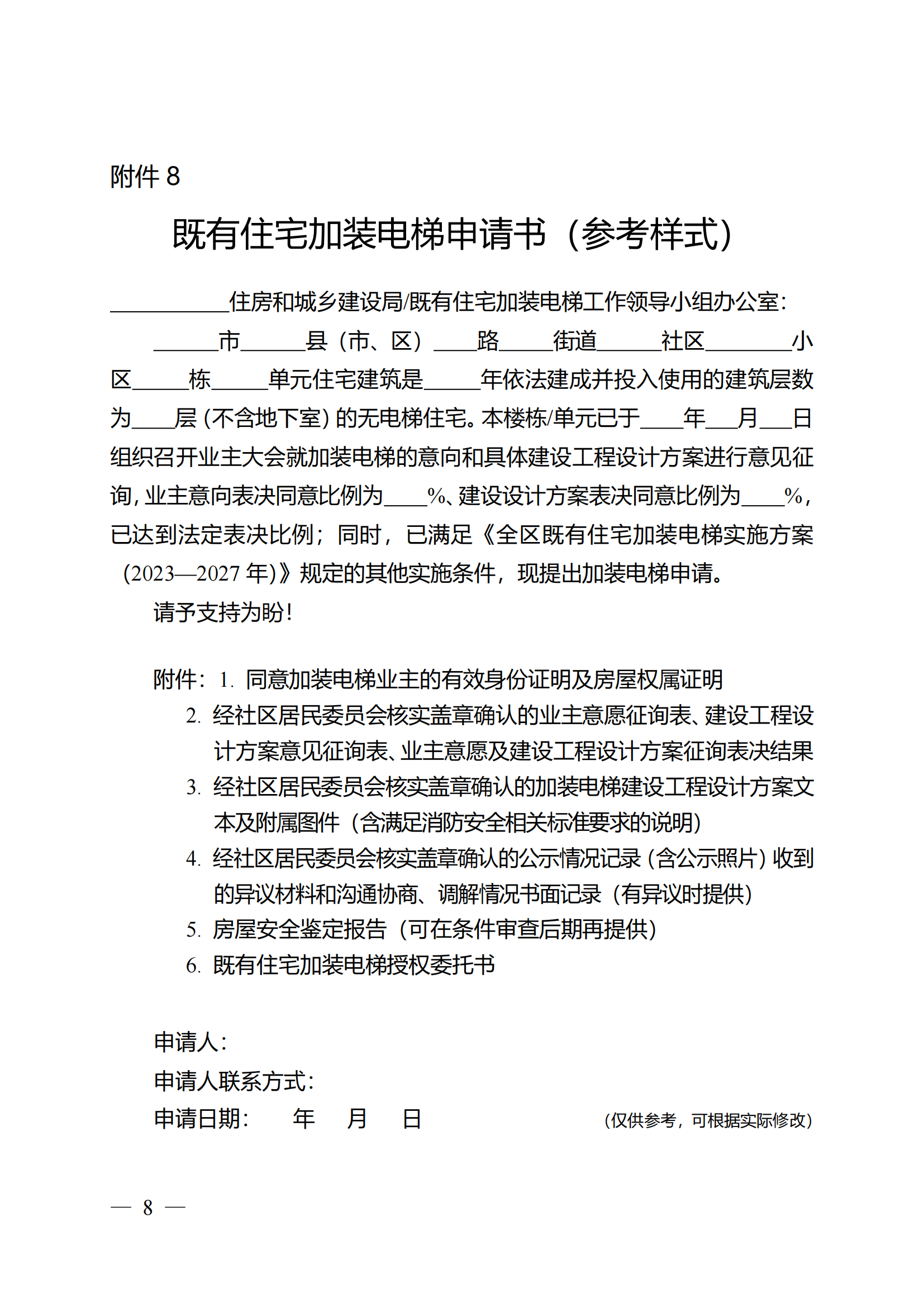
⒈ 加装申请。。。申请人携带下列申请材料(项目所在地有其他规定的,,,,从其规定)到项目所在地住房城乡建设部门设立的加装电梯业务受理窗口(以下简称受理窗口)提出加装电梯申请:
(2)同意(含同意但不参与)加装电梯业主的有效身份证明及房屋权属证明;
(3)经社区居民委员会核实盖章确认的业主意愿征询表、、、、建设工程设计方案意见征询表、、业主意愿及建设工程设计方案征询表决结果;
(4)经社区居民委员会核实盖章确认的加装电梯建设工程设计方案文本及附属图件(应包含满足建筑消防安全相关规范标准的说明);
(5)经社区居民委员会核实盖章确认的公示情况记录(附公示现场照片)、、、收到的异议材料和沟通协商调解情况书面记录(有异议时提供);
(6)授权委托书(有代理申请人时提供,,,还应提供代理人身份证明文件。。。。参考样式详见附件7)。。。
申请人对其提交的申请材料的真实性、、有效性负责。。申请材料不齐全或者不符合法定形式要求的,,,受理窗口应当一次性告知需要补正的全部内容。。。对申请材料齐全且符合法定形式要求的项目,,,受理窗口应按要求进行受理,,并于2个工作日内将申请材料转交项目所在地住房城乡建设部门。。。。
⒉ 条件审查。。。申请材料受理后,,,,项目所在地住房城乡建设部门应于5个工作日内完成加装电梯条件审查(不含专家审查、、、、现场查勘、、、申请材料补齐补正和审查房屋安全鉴定报告等环节所需时间)。。条件审查内容应至少包括(但不限于):
(2)同意(含同意但不参与)加装电梯业主的身份证明及房屋权属证明有效性;
(5)是否已采取必要的消防技术措施保障应急救援和安全疏散要求;
(6)消防安全条件满足相关标准规范要求情况(出具满足建筑消防安全相关规范标准的说明);
(7)采用平层入户方式的现有阳台宽度或者新增连廊尺寸;
(8)原住宅建筑预留有电梯井位置但申请人提出已无法在预留位置加装电梯的,,核实预留电梯井是否可加装电梯等相关情况。。
项目所在地住房城乡建设部门依规对上述等内容进行条件审查,,必要时应组织开展现场查勘。。鼓励采用多部门联合审查方式。。。。开展审查所需的工作经费由项目所在地财政纳入部门预算予以保障,,不得向申请人收取任何费用。。。。经审查满足要求的,,,及时书面通知申请人于20日内委托具备相应资质的房屋安全鉴定机构对拟加装电梯的既有住宅开展房屋安全鉴定工作,,并在规定期限内将房屋安全鉴定报告报送项目所在地住房城乡建设部门核查。。开展房屋安全鉴定时应严格按照国家、、、、自治区相关规定执行。。。
拟加装电梯的既有住宅经鉴定房屋建筑结构安全符合相关规范规定要求,,,,处于正常稳定的使用状态,,,建筑无严重的地基基础加速或不均匀沉降、、、、主体倾斜和结构性损伤等情况,,,能够满足房屋正常安全使用要求,,且加装电梯后对既有住宅结构安全和主要使用功能不受影响的,,,项目所在地住房城乡建设部门应于3个工作日内出具《既有住宅加装电梯工程条件审查意见表》(参考样式详见附件9)。。。。经条件审查不满足要求的,,,出具条件审查不予通过告知书(参考样式详见附件10),,,,书面告知要求整改的内容、、、理由及处理意见。。。。其中,,要求整改内容涉及对加装电梯建设工程设计方案进行修改调整的,,,应当重新组织建设工程设计方案意见征询、、、方案公示(由项目所在地住房城乡建设部门商自然资源部门结合本地实际研究制定应重新公示、、、、可免于重新公示的具体情形清单,,并向社会公布)后,,,重新提请开展条件审查。。。
(五)规划许可。。。对通过条件审查的项目,,,,申请人应及时向项目所在地自然资源部门提交以下材料申请办理加装电梯建设工程规划许可手续:
⒉ 通过条件审查的加装电梯建设工程设计方案文本及附属图件;
项目所在地自然资源部门应在收到申请材料后6个工作日内(不含现场查勘、、、、组织论证、、、、公示、、补正材料、、、、报送上级部门审批等环节所需时间)完成审批,,,,依法对符合规定的项目核发建设工程规划许可证。。。对不符合规定的项目不予核发建设工程规划许可证,,并书面告知要求整改的内容、、理由及处理意见;其中,,,要求整改内容涉及对加装电梯建设工程设计方案进行修改调整的,,,,应当重新组织建设工程设计方案意见征询、、方案公示(由项目所在地自然资源部门商住房城乡建设部门结合本地实际研究制定应重新公示、、、、可免于重新公示的具体情形清单,,,并向社会公布)并通过条件审查后,,,重新提请办理建设工程规划许可手续。。
(六)施工图设计及审查。。取得加装电梯建设工程规划许可证后,,申请人应委托具有相应设计资质的设计单位进行加装电梯工程施工图设计。。。施工图设计文件应满足设备材料采购、、、、非标准设备制作和施工的需要,,,编制深度应满足现行《建筑工程设计文件编制深度规定》的施工图设计深度要求,,应至少包括设计说明、、总平面布置、、单体平面图、、、、单体立面图、、、、单体剖面图以及建筑、、结构、、机电等专业设计图纸。。鼓励采用装配式设计方案。。。。
申请人应提供原住宅房屋建筑地质勘察报告和竣(施)工图纸,,,,无法提供原住宅房屋建筑地质勘察报告的,,,应委托具有相应资质的工程勘察单位进行工程勘察,,,勘察报告应经具有相应资质的施工图审查机构审查合格。。。。
加装电梯工程应使用广西工程勘察设计行业监管平台(以下简称行业监管平台)完成勘察报告、、、施工图设计文件审查(含消防审查)。。。施工图审查机构应在接受审查委托后5个工作日内(不含勘察单位修改勘察报告、、、、设计单位修改施工图和审查机构复审时间)出具审查意见,,对审查合格的,,,依规出具审查合格书;审查未通过的,,,,应书面告知要求整改的内容、、、理由及处理意见。。
未经施工图审查机构审查合格的施工图设计文件不得使用。。。。使用行业监管平台开展施工图联合审查并取得审查合格书的加装电梯工程,,不需另行办理施工图审查情况备案手续,,,,相关部门在办理有关手续时不得要求建设单位提供施工图审查备案表或其他备案证明材料。。
(七)施工许可或告知。。施工图设计文件经施工图审查机构审查合格后,,申请人应当依法依规办理建筑工程施工许可或者施工告知手续。。。施工过程鼓励采取整体吊装或者组装方式开展,,,,降低对小区内居民正常生活的影响。。
⒈ 施工告知。。除电梯设施设备及电梯安装造价外,,,,投资额在30万元以下或者建筑面积在300平方米以下的加装电梯工程,,依规可以不申请办理建筑工程施工许可证。。建设单位应当在进场施工前主动书面告知项目所在地住房城乡建设部门,,,,并提交以下材料:
(1)加装电梯工程施工告知承诺书(样式详见附件11)。。。。
(2)加装电梯工程质量安全承诺书(样式详见附件12)。。
(4)施工合同及施工单位的相应施工资质证书。。。。实施监理的,,还应提供监理合同及相应监理资质证书。。重新委托开展工程勘察的,,还应提供勘察合同及相应工程勘察资质证书。。。
(5)施工图设计文件审查合格书(含消防)及工程信息附表。。。。
建设单位对其提交的材料的真实性、、、、有效性负责。。。。
⒉ 施工许可。。。除电梯设施设备及电梯安装造价外,,,,投资额在30万元及以上且建筑面积在300平方米及以上的加装电梯工程,,,建设单位应当依法向项目所在地住房城乡建设(或行政审批)部门申请核发建筑工程施工许可证,,,同时申请办理工程质量安全监督手续,,并提交以下材料:
(5)施工合同及施工单位的相应施工资质证书(施工合同内应有约定的安全防护、、、文明施工措施费用支付计划);依法必须招标的项目同时提供中标通知书;实施监理的,,,,还应提供监理合同及相应监理资质证书;重新委托开展工程勘察的,,,,还应提供勘察合同及相应工程勘察资质证书。。。。
(6)施工图设计文件审查合格书(含消防)及工程信息附表。。。
(7)广西壮族自治区建设工程质量安全监督注册书。。。。
项目所在地住房城乡建设(或行政审批)部门收到申请材料后,,,,应在5个工作日内(不含现场查勘、、、组织专家审查等环节时间)出具审批意见,,依法对符合条件的项目核发建筑工程施工许可证并实施工程质量安全监督。。。。对不符合条件的不予核发建筑工程施工许可证,,,并书面告知要求整改的内容、、、、理由及处理意见。。
对已获批建设工程规划许可证并依法办理有关施工手续的加装电梯工程,,,相关业主应当提供必要的施工便利,,,任何人员不得阻挠、、破坏施工。。。对阻挠、、、、破坏施工等违法行为,,,,报送公安机关依照相关法律法规规定进行处理;构成犯罪的,,,依法追究刑事责任。。。
施工过程中,,,,建设(代建)单位应加强对施工作业时间施工楼道等部位的安全和消防检查,,禁止堆放易燃、、、易爆物品,,并保持通道畅通,,,消防设施齐全;涉及隐蔽工程的,,,,项目建设时应留存相关影像资料。。建设(代建)单位应及时组织项目参建各方参与地基基础、、、、主体结构等分部工程验收,,,并做好验收记录。。。。
(八)电梯监督检验。。电梯安装施工单位应当在施工前将拟进行电梯安装的情况书面告知项目所在地设区市市场监管部门,,并依法向具有相应资质的特种设备检验机构申请监督检验。。。。特种设备检验机构收到申请检验材料后,,应当及时安排检验;检验工作(包括对整改情况的确认)完成后,,,,监检机构应在形成检验结论后5个工作日内出具《电梯监督检验报告》。。。。未经监督检验或者监督检验不合格的电梯,,不得交付使用。。。项目所在地市场监管部门负责对本行政区域内的电梯安全实施监督管理。。。。
(九)规划核实。。。。加装电梯工程竣工后,,建设单位应当向项目所在地自然资源部门申请建设工程竣工规划核实,,,具体核实规则和所需要的申请材料由各市、、县(市、、、、区)自然资源部门结合本地实际制定并发布。。
项目所在地自然资源部门应在收到申请材料后5个工作日内(不含现场查勘时间)出具核实意见。。。核实合格的,,,在规划核实意见表中签署规划核实合格意见;核实不合格的,,,,出具不合格意见,,,并书面告知要求整改的内容、、、、理由及处理意见。。。建设单位应在完成整改后重新申请规划核实。。经规划核实不合格的,,建设单位不得组织工程竣工验收。。有条件的情况下,,,鼓励开展联合验收,,,,将工程竣工规划核实纳入总体验收阶段联合办理,,,,一并出具意见。。。
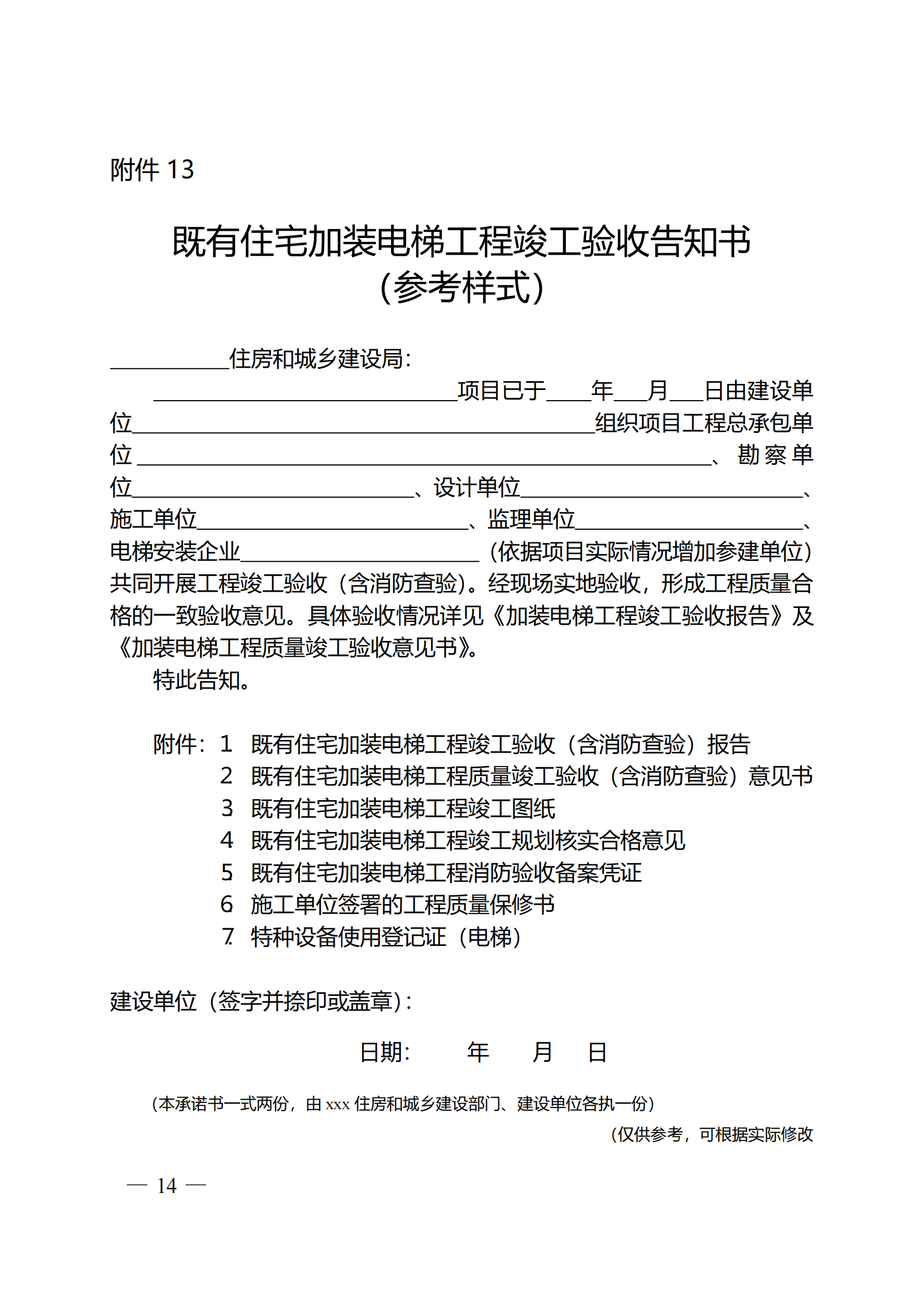
(十)竣工验收(含消防查验)。。。加装电梯工程竣工并依规通过建设工程竣工规划核实后,,建设单位应当组织勘察、、、设计、、、、施工、、、监理、、电梯安装、、、、电梯使用等参建单位开展工程质量竣工综合验收(含土建工程、、电梯设备安装验收),,,,应邀请街道办事处或社区居民委员会(已办理建筑工程施工许可和工程质量安全监督手续的项目,,,,还应邀请辖区政府确定的建设工程质量安全监督管理部门)参加,,,,并做好现场验收记录,,,发现项目建设内容与施工图内容不符的,,,,应当及时书面报送项目所在地住房城乡建设部门。。。。经核实确认存在不按图施工等违法违规建设行为的,,项目所在地住房城乡建设部门应责令责任单位及时整改,,依法予以行政处罚。。。
加装电梯工程,,应按照“谁所有谁负责、、、、谁建设谁负责”的原则落实工程消防安全责任和义务。。。。建设单位应在组织工程质量竣工验收时,,同步组织参建单位对加装电梯工程是否符合消防安全要求开展消防查验,,并将消防查验内容及查验意见分别写入加装电梯工程竣工验收报告和工程质量竣工验收意见书。。。。经消防查验不合格的加装电梯工程,,,建设单位不得编制工程竣工验收报告和工程质量竣工验收意见书。。。工程质量竣工验收不合格的加装电梯工程不得交付使用。。。。
建设、、、勘察、、、、设计、、、施工、、、监理、、、电梯安装等参建单位项目负责人应当参加加装电梯工程质量竣工验收(含消防查验),,并在加装电梯建设工程验收记录、、、工程竣工验收报告、、、、工程质量竣工验收意见书上签字,,对所签署内容的真实性、、、、准确性负责。。
(十一)电梯登记。。电梯使用单位应当在电梯投入使用前或者投入使用后30日内,,向项目所在地特种设备行政审批机关申请办理使用登记手续。。。。
对申请材料齐全、、符合法定形式的,,特种设备行政审批机关应在4个工作日内依法核发特种设备使用登记证(电梯)。。。电梯使用单位发生变更的,,新的电梯使用单位应当自变更之日起30日内到原行政审批机关办理变更手续。。
(十二)竣工备案或告知。。。加装电梯工程质量竣工验收(含消防查验)合格后,,建设单位应当依法依规向项目所在地住房城乡建设部门申请办理相关竣工验收备案或竣工验收告知手续。。。。
⒈ 办理消防验收备案。。。。对加装电梯工程实行消防验收备案抽查制度。。建设单位应在加装电梯工程消防查验合格之日起5个工作日内向项目所在地住房城乡建设部门申请办理消防验收备案,,,,并提交以下材料:
(3)含消防查验内容的加装电梯工程竣工验收报告和工程质量竣工验收意见书。。。。
项目所在地住房城乡建设部门应在收到申请材料后3个工作日内(不含现场查勘时间)作出是否予以备案的决定,,备案材料齐全的,,,应当出具备案凭证;备案材料不齐全的,,,应当一次性告知需要补正的全部内容。。。建设单位应在完成材料补正后重新申请消防验收备案。。。
(1)竣工验收备案。。。对已依法取得建筑工程施工许可证的加装电梯工程实行竣工验收备案抽查制度。。建设单位应在加装电梯工程质量竣工验收合格之日起15个工作日内,,,依法到项目所在地住房城乡建设部门办理工程竣工验收备案,,,,并提交以下材料:
项目所在地住房城乡建设部门应在收到申请材料后3个工作日内(不含现场核查时间)作出是否予以备案的决定,,依法对符合规定的项目,,,在验收备案表中签署同意备案意见;不予备案的,,,应书面告知要求整改的内容、、、、理由及处理意见。。。建设单位应在完成整改后,,,重新申请工程竣工验收备案。。
(2)竣工验收告知。。。对已依规办理施工告知的加装电梯工程实行竣工验收告知抽查制度。。。。建设单位应在加装电梯工程质量竣工验收合格之日起15个工作日内书面告知项目所在地住房城乡建设部门,,,并提交以下材料:
①加装电梯工程竣工验收告知书(参考样式详见附件13);
③加装电梯工程质量竣工验收意见书(含消防查验意见);
项目所在地住房城乡建设部门(或辖区政府确定的建设工程质量安全监督管理部门)负责本行政区域内加装电梯工程施工质量安全监督管理工作,,,,应当对已经办理建设工程规划许可证、、、建筑工程施工手续、、、消防备案、、、、工程竣工验收备案(或告知)的加装电梯工程进行抽查。。抽查工作实行“双随机、、一公开”制度,,随机抽取检查对象、、、、随机选派检查人员,,抽取比例由项目所在地住房城乡建设部门结合辖区内加装电梯工程设计、、施工质量情况确定,,,但不应低于15%。。。。
(十三)档案移交。。。。施工单位应在加装电梯工程质量竣工验收合格后30日内,,,,向建设单位移交《电梯监督检验报告》和有关技术资料;建设单位应当及时将加装电梯工程资料报原住宅建筑图纸存档的城建档案馆进行存档备案。。。。
(十四)政府补助资金申请。。加装电梯工程依规建设,,在通过工程质量竣工验收(含规划核实、、、消防查验合格)且取得特种设备使用登记证(电梯)后,,,,可依规申请政府补助资金。。。。
已依法取得建设工程规划许可证的既有住宅,,,在其经依法审定的原建设工程设计方案上已明确标识预留电梯井位置(未实际安装过电梯)加装电梯的,,,适用特种设备安装及使用有关规定。。经本单元业主依法表决同意后,,,应至少办理本方案规定的社区登记、、加装申请及条件审查、、、、施工告知、、、、电梯安装告知及监督检验、、、、电梯登记、、、竣工告知、、档案移交等程序。。。。安装前,,应对原既有住宅建筑受影响构件进行安全性评估,,,不满足安全性要求时应进行必要的补强加固处理。。若建设工程设计方案涉及既有住宅建筑主体承重结构变动的,,应当在施工前委托原设计单位或者具有相应资质的设计单位提出设计方案,,,设计方案应经施工图审查合格后方可用于施工。。。在工程整体竣工验收合格且取得特种设备使用登记证(电梯)后,,可依规申请政府补助资金。。。
在加装电梯方案公示期间,,,收到因加装电梯受到影响的利害关系人实名提出的书面反对意见的,,,,由相关当事人自行协商解决,,,也可以委托业主委员会、、社区居民委员会、、、、人民调解组织、、街道办事处、、、属地人民政府和其他社会组织等第三方机构组织协调解决。。
相关当事人对加装电梯事项沟通协商不成功或经业主委员会组织协商后仍未成功调解的,,,可向社区居民委员会申请组织调解;相关当事人拒绝社区居民委员会调解或者经调解仍未达成一致意见的,,,可向项目所在地人民调解组织、、、、街道办事处或者人民政府申请通过召开调解会、、听证会等方式进行调解。。业主之间协商或者调解不成功的,,,,可依法通过诉讼等法律途径解决。。。相关当事人应当对调解、、听证情况进行记录,,,,形成调解结果书面材料,,并抄告项目所在地社区居民委员会。。
对涉及失能人员、、、老年人、、、残疾人、、、、移交政府安置的军队离退休干部居住的老旧小区住宅加装电梯工程,,,各相关单位、、、、部门应当加大调解力度,,积极引导当事人在平等协商的基础上自愿达成调解协议,,,,化解纠纷。。。
在调解期间,,,项目所在地住房城乡建设、、自然资源等主管部门应积极主动参与,,,,做好政策解答和技术指导等服务工作;充分发挥老龄工作委员会、、、残疾人联合会、、、、妇女联合会等群众组织的作用,,,,广泛发动社区党员、、、、人民调解员、、社区议事会等参与调解,,,积极推行社区小区居民自治模式,,鼓励引入第三方评估机构,,,助力化解群众矛盾纠纷。。。
(一)加装电梯工程不需办理项目立项审批、、核准或备案手续,,,不需重新办理用地手续(包括建设用地规划许可审批);加装电梯体量不纳入建筑间距计算,,,,加装电梯部分不受与相邻住宅建筑间距采光、、日照要求限制;在满足消防安全、、不影响居民通行的前提下,,,建筑退道路红线、、、退用地边界距离与最小建筑间距均按照原建筑外墙计算。。
(二)加装电梯工程不纳入建设项目环境影响评价管理,,,,不再进行环境影响评价和验收。。。
(三)加装电梯工程原则上不得超出原住宅小区建设项目用地红线。。。在原住宅小区建设项目用地红线内加装电梯的,,因加装电梯依法新增建筑面积为出资加装电梯的专有部分业主共有(另有约定的,,从其约定),,不计入增容建筑面积,,,,不计入各分户业主的住宅产权面积,,不计入规划指标,,不办理不动产权登记手续,,不再补缴土地出让金。。。。在不违反国土空间规划且征得小区居民等同意的前提下,,允许利用小区内存量土地加装电梯。。其中,,对利用小区内空地、、荒地、、、、绿地及拆除违法建设腾空土地等加装电梯的,,可不增收土地价款。。加装电梯用地确因用地条件受限需要超出原住宅小区建设项目用地红线的,,,拟用地应符合该地区国土空间规划管控要求,,申请人还应当取得相关土地使用权人的书面同意意见;需要占用国有空地的,,,应当取得项目所在地人民政府同意,,依法取得新增用地部分土地使用权。。。。
(四)对实施加装电梯的既有住宅业主,,,,免征城市园林绿化补偿费和城市绿化用地面积补偿费。。。因加装电梯依法增加的面积,,,不需补缴城市基础设施配套费、、、、防空地下室易地建设费。。。其他相关行政事业性收费、、政府性基金按规定落实减免政策。。
各地不得以免征城市园林绿化补偿费和城市绿化用地面积补偿费为由,,,,取消办理或不办理占用绿地、、、、改变现有绿地使用性质、、、、迁移砍伐城市树木的审批手续。。
(五)对加装电梯工程,,,,电力、、燃气、、、水务、、、通信、、、有线电视等相关单位应开通绿色通道,,,优先安排加装电梯工程的电力扩容、、、、管线迁移等相关配套项目实施计划,,并按照优化营商环境的相关要求公布办事流程,,,,只收取基本人工和基础材料费用;具体收费标准由实施单位制定后向社会公布。。。。
加装电梯工程依规申请办理建设工程规划许可、、、建筑工程施工许可、、、、工程竣工规划核实、、、、电梯登记等审批手续时,,,相关主管部门不得收取任何费用。。。。
鼓励各市、、县(市、、、、区)将既有住宅加装电梯与城镇老旧小区改造统筹推进、、、同步实施,,综合解决电力扩容、、、管线迁移等费用。。鼓励已完成加装电梯的小区楼栋、、、单元建立电梯专用维修资金,,以确保电梯日常维修、、维护。。鼓励电梯生产企业加强电梯质量跟踪,,适当延长电梯维保服务期限和质量保证期。。
加装电梯工程各参建单位项目负责人依法承担建设工程质量终身责任,,,,建设(代建)、、勘察、、设计、、、、施工、、监理、、、施工图审查、、房屋安全鉴定机构和电梯生产、、、安装、、检验企业等参建各方应当严格遵守法律法规规章、、工程建设规范标准和相关文件规定以及合同约定、、、、书面承诺事项,,,,对加装电梯工程承担相应的质量安全(含消防安全)责任。。加装电梯工程参建各方的质量安全行为纳入市场主体信用管理。。
(一)建设单位对加装电梯工程的质量安全负总责,,,应委托具有相应资质的单位进行勘察、、、、设计、、、、施工图审查、、、施工等工作,,并应向设计、、、施工等单位提供与工程有关的资料信息,,,,加强工程建设全过程质量安全管理,,,严格履行工程质量责任,,并主动公开工程发包、、竣工验收等信息,,接受社会和业主监督。。建设单位可以委托第三方质量安全管理机构(如监理公司)对加装电梯土建工程进行施工管理。。
代建单位依照项目代建委托合同对加装电梯工程进行管理。。。建设实施阶段代建、、、全过程代建单位承担建设单位质量安全责任。。。代建单位违反法律法规规章、、、工程建设规范标准和相关文件规定,,,或未履行项目代建委托合同,,,擅自变更建设内容、、、、建设标准、、建设规模,,,导致工程质量缺陷、、、工期延误、、、投资增加的,,由项目所在地住房城乡建设部门责令改正,,,按合同约定承担赔偿及其他相应责任。。。。因代建单位违反有关建设管理规定造成建设单位受到行政处罚的,,,,其损失由代建单位承担;因代建单位组织管理不力导致工程发生较大以上安全责任事故的,,依法按建设单位相关人员责任追究代建单位直接负责的主管人员或其他责任人员的法律责任。。。。
(二)设计单位应当严格按照法律法规、、工程建设规范标准和相关文件规定要求以及设计合同约定进行加装电梯工程设计,,,,对涉及重要部位进行专项交底并应加强现场服务,,,,配合做好设计变更、、施工图审查工作,,对设计质量负责。。。。
(三)施工单位应当严格按照施工图设计文件、、、、施工技术标准和施工合同进行施工,,,,编制施工组织设计、、、各类专项施工方案(如临时用电、、、、脚手架搭设、、钢结构吊装、、、起重吊装作业等)并组织实施,,全面加强质量安全管理,,加强施工记录和验收资料管理,,,,切实落实施工质量安全主体责任,,,,不得转包、、、违法分包加装电梯工程。。。
(四)电梯共有产权人是加装电梯后续管理主体及责任主体,,应当遵循《中华人民共和国特种设备安全法》、、《广西壮族自治区电梯安全条例》、、《特种设备使用单位落实使用安全主体责任监督管理规定》(市场监督管理总局令第74号)和《特种设备使用管理规则》(TSG08)等法律法规及安全技术规范要求,,,指定专人负责电梯“一梯一档”档案管理(鼓励采用电子档案方式进行档案管理),,,,委托物业服务企业、、、维护保养单位或者专业公司等市场主体管理电梯,,,,受委托方是使用单位。。。。电梯使用单位发生变更时,,,,加装电梯共有产权人应当监督新老电梯使用单位做好使用管理交接、、、及时变更使用登记。。。。新安装尚未向电梯共有产权人移交的电梯,,电梯安装施工单位应对电梯安全负责。。。电梯使用单位对电梯使用履行安全管理义务,,承担安全管理责任。。。。相关房屋所有权发生转移的,,受让人自该房屋转移登记之日起,,与该房屋关联的既有住宅加装电梯的权利和义务同时转移。。。。加装的电梯应纳入项目所在地电梯应急处置服务平台管理。。鼓励购买电梯安全责任保险。。。。对未明确使用单位的电梯,,,,不得投入使用。。。
各级各有关部门要建立健全政府统筹、、、、条块协作、、各部门齐抓共管的专门工作机制,,,,明确各部门、、、、单位和街道、、社区职责分工,,,,压实工作责任,,,形成工作合力,,,共同破解难题,,,,合力推进加装电梯工作落实。。。
(一)各级住房城乡建设部门牵头负责既有住宅加装电梯工作的统筹协调,,,会同各相关部门做好相关政策制定和实施指导工作。。。各市、、县(市、、区)住房城乡建设部门牵头负责本行政区域内加装电梯计划制定、、、实施条件审查、、施工许可审批(告知)、、、、消防备案、、竣工验收备案(告知)、、、、补助资金申请材料审核等工作,,负责监督加装电梯工程电梯机房、、、井道、、、、底坑等工程质量,,,,建立健全电梯更新、、、、改造、、修理、、、、维护保养的专项维修资金使用管理制度,,,,配合特种设备安全监督管理部门督促指导电梯使用管理单位落实电梯安全主体责任。。。。
(二)自治区财政厅负责落实加装电梯自治区本级补助资金,,,配合同级住房城乡建设、、、自然资源、、、、市场监管等相关部门做好加装电梯相关政策制定和实施指导工作。。。各市、、、、县(市、、、、区)财政部门负责本行政区域内加装电梯项目补助资金的审核拨付及使用管理,,,配合同级相关部门做好加装电梯相关政策制定和实施指导工作。。。。
(三)自治区自然资源厅负责督促指导各市、、、县(市、、、、区)自然资源部门做好加装电梯工程的建设工程规划许可审批、、、规划核实等方面工作。。。各市、、、县(市、、、、区)自然资源部门负责本行政区域内加装电梯工程的建设工程规划许可审批、、、、规划核实等方面具体工作。。。
(四)自治区市场监管局负责指导各市、、县(市、、区)市场监管部门依法对住宅加装的电梯实施监督检验和使用登记。。。各市、、县(市、、、区)市场监管部门依法对本行政区域内住宅加装的电梯实施监督检验和使用登记。。。
(五)各级发展改革、、行政审批、、、、民政、、司法、、、、法院、、、应急管理、、公安、、、、城市管理、、、城市绿化、、机关事务管理、、退役军人事务等主管部门按照职责分工,,,,分别负责落实做好加装电梯工程相关监督管理、、、、指导和具体工作。。。。
(六)电力、、、燃气、、、、水务、、通信等配套管线单位做好加装电梯工程的电力扩容、、、管线迁改等配套项目的实施和服务工作,,依规制定发布办事流程、、收费标准。。。。
加装电梯工作涉及跨领域、、、多部门参与,,,,主要责任部门要发挥主导作用,,,主动协调推进;配合部门要积极配合,,同频共振、、、、同向发力,,,,确保加装电梯工作高质量推进、、、高标准落地。。。。各市、、县(市、、区)要全面摸清本辖区无电梯既有住宅楼栋基本信息,,鼓励有条件的市、、、、县(市、、区)从建筑结构安全、、空间条件和居民意愿等方面开展加装电梯可行性评估,,,确定适宜加装、、、较难加装、、、、不适宜加装的楼栋底数;要进一步完善加装电梯质量安全事中事后监管机制,,,,压实参建各方质量安全责任,,,,把好工程设计、、施工及验收关,,,,杜绝施工质量安全隐患;要精准做好政策宣传和解读,,,,及时回应社会关切,,,,增强居民主体意识,,,凝聚加装共识。。。及时跟踪掌握加装电梯项目实施进展、、政府补助资金使用管理情况。。。。
本方案自印发之日起施行。。。。《自治区住房城乡建设厅、、财政厅关于印发〈加快推进既有住宅加装电梯工作的指导意见〉的通知》(桂建发〔2018〕18号)、、、、《自治区住房城乡建设厅 自治区财政厅 自治区自然资源厅 自治区发展改革委关于进一步加快既有住宅加装电梯工作的通知》(桂建发〔2022〕1号)同时废止。。本方案实施前已取得建设工程规划许可证但尚未通过工程质量竣工验收(含规划核实、、、消防查验合格)的既有住宅加装电梯工程,,,后续未办理的手续按本方案规定的实施程序执行。。。。各市、、、、县(市、、区)可根据本地实际细化政策文件。。。
⒉ 既有住宅加装电梯异议协商、、调解流程图(供参考)
⒋ 既有住宅加装电梯建设工程设计方案意见征询表(参考样式)
⒌ 既有住宅加装电梯业主意愿及建设工程设计方案征询表决结果(参考样式)
⒐ 既有住宅加装电梯工程条件审查意见表(参考样式)
⒑ 既有住宅加装电梯工程条件审查不予通过告知书(参考样式)
⒒ 既有住宅加装电梯工程施工告知承诺书(参考样式)
⒓ 既有住宅加装电梯工程质量安全承诺书(参考样式)
⒔ 既有住宅加装电梯工程竣工验收告知书(参考样式)













